|
PMDK C++ bindings
1.13.0-git107.g7e59f08f
This is the C++ bindings documentation for PMDK's libpmemobj.
|
Commonly used functionality. More...
#include <libpmemobj++/pexceptions.hpp>#include <libpmemobj/tx_base.h>#include <string>#include <typeinfo>
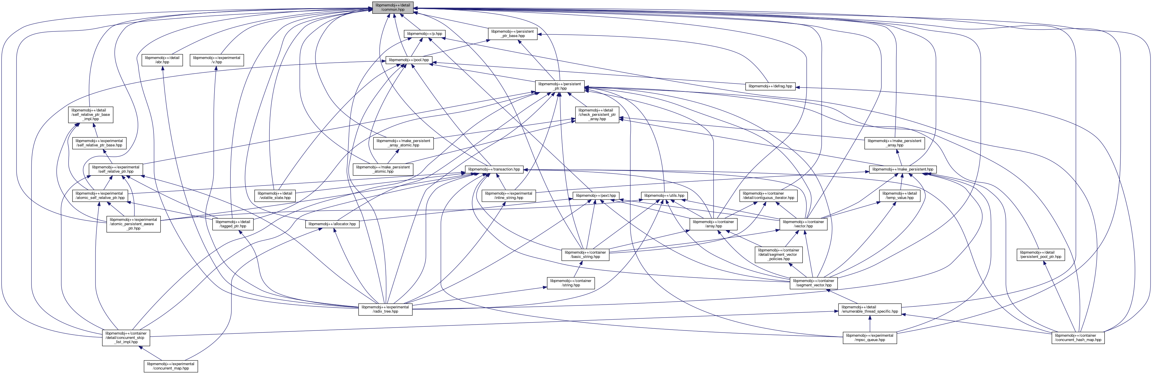
Go to the source code of this file.
Namespaces | |
| pmem | |
| Persistent memory namespace. | |
| pmem::obj | |
| Main libpmemobj namespace. | |
| pmem::obj::experimental | |
| Experimental implementations. | |
| pmem::detail | |
| Implementation details. | |
Functions | |
| template<typename T > | |
| void | pmem::detail::conditional_add_to_tx (const T *that, std::size_t count=1, uint64_t flags=0) |
| Conditionally add 'count' objects to a transaction. More... | |
| template<typename T > | |
| uint64_t | pmem::detail::type_num () |
| Return type number for given type. | |
| uint64_t | pmem::detail::next_pow_2 (uint64_t v) |
| Round up to the next lowest power of 2. More... | |
| uint64_t | pmem::detail::next_pow_2 (uint32_t v) |
| Round up to the next lowest power of 2. More... | |
| static int | pmem::detail::Log2 (uint64_t x) |
| static uint8_t | pmem::detail::mssb_index64 (unsigned long long value) |
| Returns index of most significant set bit. | |
| static uint8_t | pmem::detail::mssb_index (unsigned int value) |
| Returns index of most significant set bit. | |
| static constexpr size_t | pmem::detail::align_up (size_t size, size_t align) |
| static constexpr size_t | pmem::detail::align_down (size_t size, size_t align) |
Commonly used functionality.