|
PMDK C++ bindings
1.13.0-git107.g7e59f08f
This is the C++ bindings documentation for PMDK's libpmemobj.
|
persistent_ptr transactional allocation functions for objects. More...
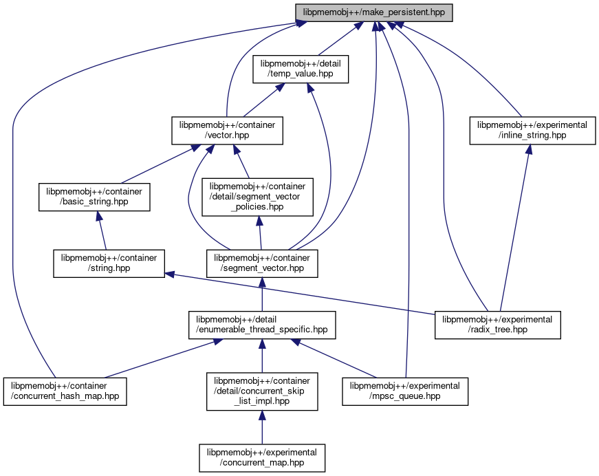
#include <libpmemobj++/allocation_flag.hpp>#include <libpmemobj++/detail/check_persistent_ptr_array.hpp>#include <libpmemobj++/detail/common.hpp>#include <libpmemobj++/detail/life.hpp>#include <libpmemobj++/detail/variadic.hpp>#include <libpmemobj++/make_persistent_array.hpp>#include <libpmemobj++/pexceptions.hpp>#include <libpmemobj/tx_base.h>#include <new>#include <utility>
Go to the source code of this file.
Namespaces | |
| pmem | |
| Persistent memory namespace. | |
| pmem::obj | |
| Main libpmemobj namespace. | |
Functions | |
| template<typename T , typename... Args> | |
| detail::pp_if_not_array< T >::type | pmem::obj::make_persistent (allocation_flag flag, Args &&... args) |
| Transactionally allocate and construct an object of type T. More... | |
| template<typename T , typename... Args> | |
| std::enable_if< !detail::is_first_arg_same< allocation_flag, Args... >::value, typename detail::pp_if_not_array< T >::type >::type | pmem::obj::make_persistent (Args &&... args) |
| Transactionally allocate and construct an object of type T. More... | |
| template<typename T > | |
| void | pmem::obj::delete_persistent (typename detail::pp_if_not_array< T >::type ptr) |
| Transactionally free an object of type T held in a persistent_ptr. More... | |
persistent_ptr transactional allocation functions for objects.
The typical usage examples would be: